- 
                Notifications
    
You must be signed in to change notification settings  - Fork 7
 
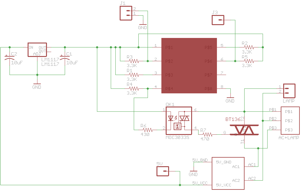
Switcher – A WiFi Open Source Power Switch
License
hborisov/switcher_pcb
Folders and files
| Name | Name | Last commit message  | Last commit date  | |
|---|---|---|---|---|
Repository files navigation
About
Switcher – A WiFi Open Source Power Switch
Resources
License
Stars
Watchers
Forks
Releases
No releases published
              Packages 0
        No packages published 
      
              

