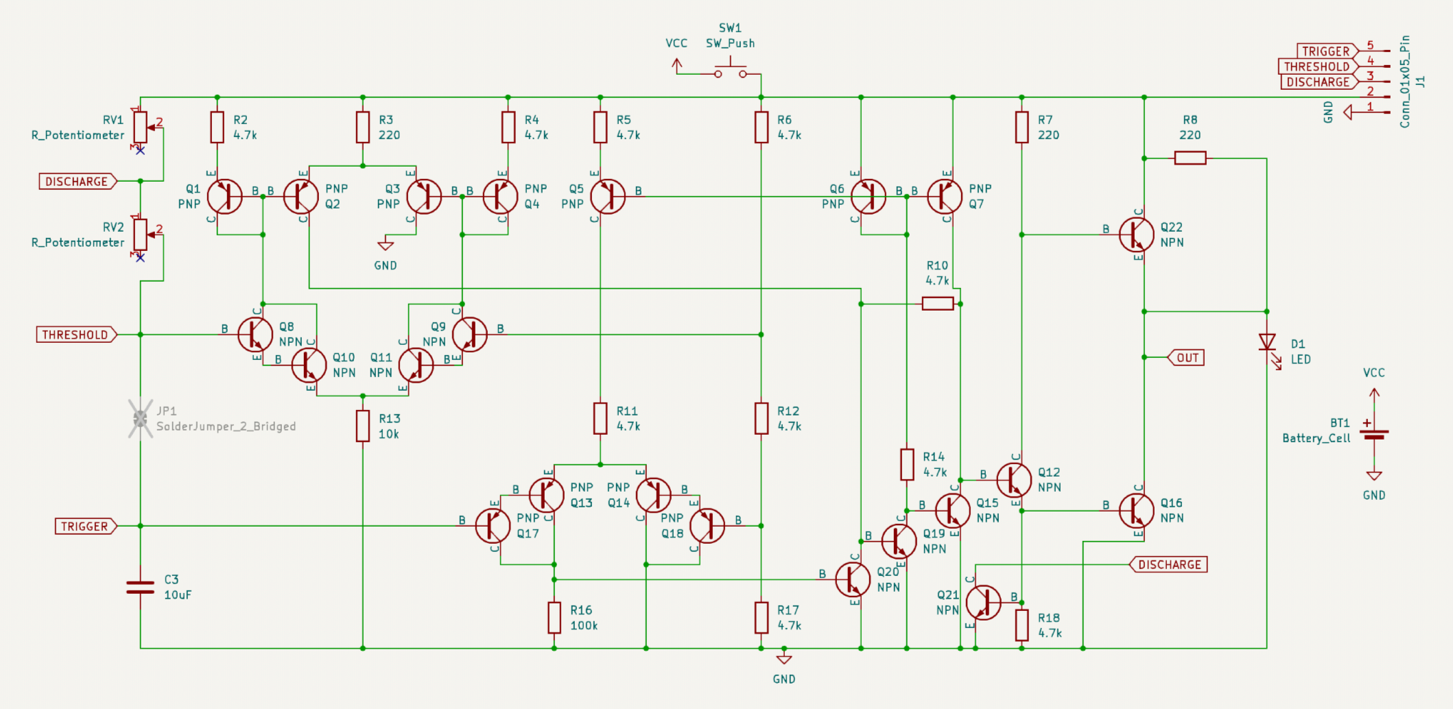
Ever wondered how a 555 timer IC worked? Here you have it! A 555 IC, made entirely with THT transistors.
- Low power design! 3V operating voltage
- On board square wave generator
- Selectable features through solder bridges
- A Schematic on the back side!
- Super cute cats on the front side - Kudos to @acornitum
Just order the PCB & components, open up the KiCAD file and build it accordingly.
- 1 Battery holder
- 1 10uF Capacitor
- 11 PNP Transistor
- 11 NPN Transistor
- 1 100k Resistor
- 1 10k Resistor
- 10 4.7k Resistor
- 3 220 Resistor
- 2 Potentiometer
- 1 Push Button
Made by @Cyao on slack :D
Made as a part of http://solder.hackclub.com/!



