Skip to content

boudraw/llm-browser

Folders and files

NameName
Last commit message
Last commit date

Latest commit

 

History

5 Commits
 
 
 
 
 
 
 
 
 
 
 
 
 
 
 
 

Repository files navigation

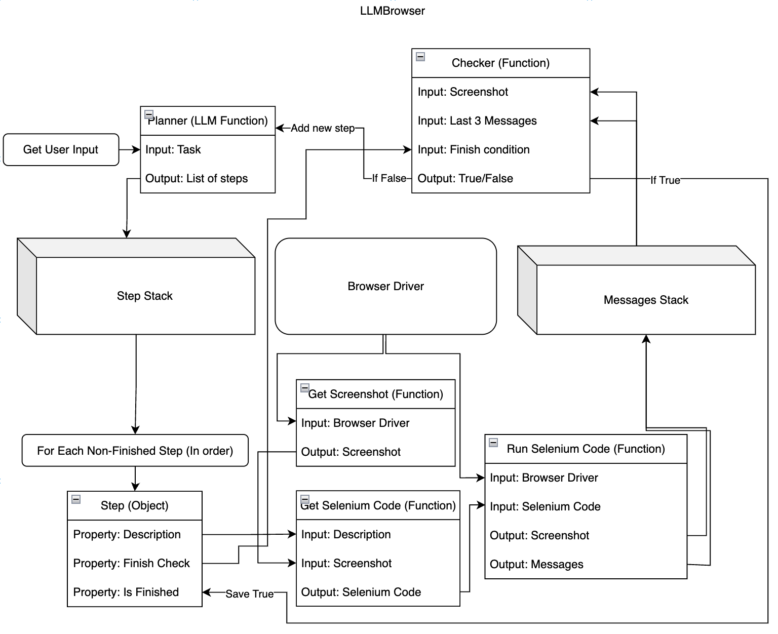
LLMBrowser 💻

This is a Python-based web task automation tool. It uses Selenium and GPT-4V (Other vision LLMs coming soon!) to automate tasks in a web browser. 🤖

System Diagram

Getting Started 🚀

These instructions will get you a copy of the project up and running on your local machine for development and testing purposes.

Prerequisites 📋

You need to have Python installed on your machine. You can download it from here.

You also need to install the required Python packages. You can do this by running the following command in your terminal:

pip install -r requirements.txt

Environment Variables 🌎

This project uses environment variables for configuration. Copy the .env.example file to a new file named .env and fill in the appropriate values.

cp .env.example .env

Installing 🔧

To get a development environment running, follow these steps:

  1. Clone the repository to your local machine.
  2. Navigate to the project directory.
  3. Install the required packages.
  4. Set up the environment variables.
  5. Run the main script:
python llm.py

Usage 💻

The main script will prompt you to enter a task. The task should be a goal that you want to achieve on a website. The script will then generate the necessary Selenium code to achieve this goal.

License 📃

This project is licensed under the MIT License - see the LICENSE file for details.

Contact 📫

If you have any questions, feel free to open an issue or submit a pull request. We love contributions from the community! ❤️

About

A Python library that enables an LLM with vision (e.g. GPT-4V) to use a web browser!

Resources

License

Stars

Watchers

Forks

Releases

No releases published

Packages

No packages published

Contributors 2

  •  
  •  

Languages